当前位置:首页  新闻公告  学院公告

2019春季学期台湾高校交流项目推荐学生名单公示

时间:2018-10-22作者:来源:BW·西汉姆联点击:1251

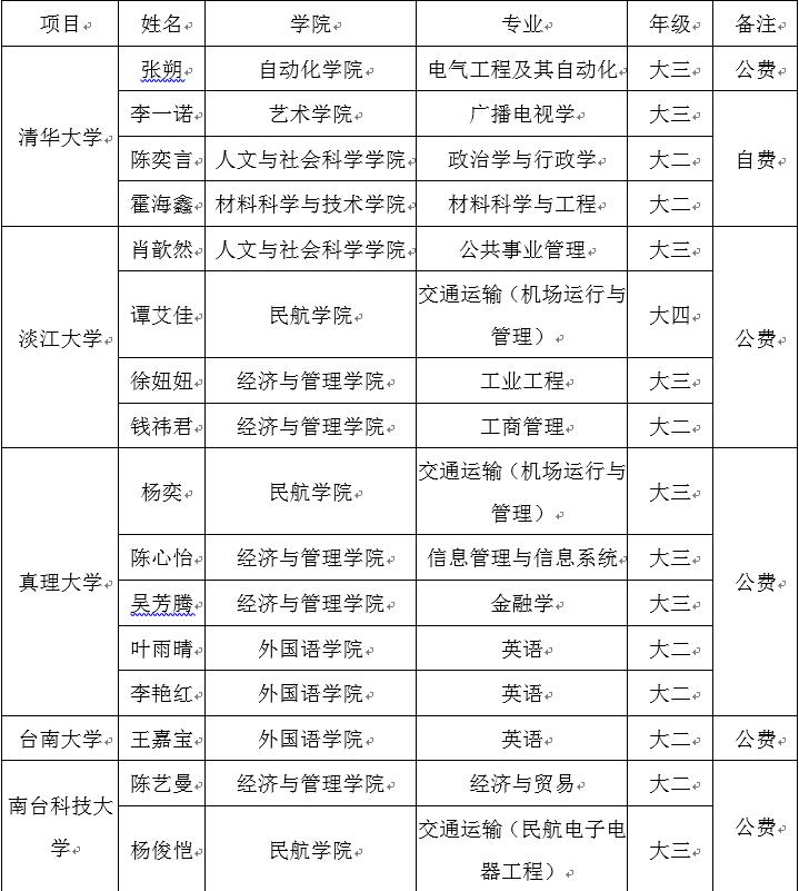
    2019春季学期台湾高校交流项目项目全校共有21名同学报名。有21名同学通过初审获得面试资格,我院组织相关部门领导于2018年10月19日对21名获得面试资格的同学进行了面试考核,通过对候选同学平时学习情况、社会活动和综合能力进行全面评审,确定16名推荐学生名单,现予以公示:

 

     面试通过的同学请务必加入对应项目的QQ群,一定要以自己真实姓名加入,否则不予批准。加入成功以后,请务必把群名片改成2019春+姓名+专业。
清华 QQ群,群号:114694573
淡江 QQ群,群号:109919891
真理 QQ群,群号:302220235
台南 QQ群,群号:517381292
南台科技 QQ群,群号:662369761
2019春季台湾项目队长群:645436310
   4、每个项目尽快选派一名队长和樊宣老师对接,请有意向当队长的同学在QQ群中给樊宣老师留言,希望担任队长的同学能够认真负责,性格开朗,乐于助人。请各项目队长以真实姓名申请加入2019春季台湾项目队长群:645436310,加入成功以后,修改群名片:姓名+选派学校。
   5、凡是面试选拔上的同学,如有特殊情况放弃机会,请在公示出来24小时之内主动联系樊宣老师申请退出,否则以后不得再参加南航国际交流项目的选拔,已经录取的学生不得参加其他台湾项目面试。
   6、请仔细阅读《南航赴国(境)外交流学习学生必读》
   7、南航各类国际教育项目信息发布官方平台:
      1)、BW·西汉姆联网站http:/留学海外/信息发布
      2)、南航国际教育微信公众号:南航国际教育在线
                                                  BW·西汉姆联
2018.10.22

版权所有:BETWA西汉姆联(china·必威)官方网站|West Ham United 苏ICP备05070685号 技术支持:梦蕾科技